
微信扫一扫
关注公众号
CellCarrier 3D微球96孔培养板
询价
公司新闻
从 3D 类器官到单细胞——珀金埃尔默邀您参加 2020 中国细胞生物学会年会
发布时间:2020-07-23 15:21 | 点击次数:624
细胞的 3D 模型培养能够更好地模拟微环境、细胞间相互作用和体内生物过程。相较于生化检测和 2D 模型,3D 模型可提供更具生理相关性的条件。此外,其形态学和功能分化程度更高,这也赋予了它们更接近体内细胞的特征。如今越来越多的研究人员正在应用 3D 细胞培养、微组织和类器官技术来填补 2D 细胞培养与体内动物模型之间的差距。 特别是类器官的研究和使用,类器官(Organoid)是源自干细胞的体外衍生 3D 细胞聚集体,具有类似器官结构和功能。近年来,3D 类器官培养技术逐渐成熟,正在成为药物筛选、个性化治疗和发育研究的重要模型。

然而,细胞的 3D 培养技术面临着诸多挑战:首先,培养一致的、可再现的 3D 微组织十分困难,尤其是类器官的培养;此外,大而厚的细胞样品成像难度极高;同时,处理 3D 细胞实验产生的海量数据则是最为严峻的挑战。
针对 3D 微组织样品,使用传统的冰冻切片染色成像或直接使用共聚焦显微镜进行成像都有很多挑战:冰冻切片成像无法获得立体样品的全部信息,特别是 Z 轴的细胞位置信息;共聚焦显微镜有较高的光毒性和光漂白,不能对立体样品反复多层的成像,成像的层数有很大限制;此外,这两种拍摄方法获取的大量图片还需借助其他分析软件对其数据进行分析和统计,分析通量很低;最重要的是,这两种方法扫描速度都很慢,通量很低,一个 3D 微组织的扫描分析时间长达几个小时,极大的限制了 3D 微组织研究的开展。
高内涵细胞成像能够在保持细胞结构和功能完整性的前提下,对细胞和亚细胞层次进行多通道、多靶点的荧光全面扫描,检测细胞形态、生长、分化、迁移、凋亡、代谢途径及信号转导等各个环节,在单一实验中获取大量相关信息。在细胞凋亡、细胞周期、细胞毒作用、受体蛋白转位、蛋白相互作用等方面都有很好的应用,被证明是细胞生物学,癌症研究,病原生物学,药物研发,系统生物学,心血管疾病研究,干细胞研究,神经细胞研究等领域的重要研究工具。

PerkinElmer 公司提供的高内涵细胞成像分析系统,它采用 Nipkow 转盘扫描技术配以高灵敏度 sCMOS 探测器,能够快速捕捉到细胞内发生的生物学过程,更因其降低光漂白和光毒性的特点,配合水浸式高数值孔径物镜,可以实现对活细胞、小型模式生物和 3D 微组织样品进行高通量的共聚焦高分辨率成像。再结合强大的 Harmony 分析软件,能够对细胞和亚细胞层面各种复杂的表型进行群体性统计分析研究。该系统在细胞生物学研究领域有着非常广泛的应用。
PerkinElmer 高内涵系统的 3D 方案不仅仅局限于 3D 微组织,包括模式生物、细胞伪足等立体结构都可以通过高内涵系统完成全面的检测和分析:

珀金埃尔默的单细胞 ICP-MS 技术,基于业界最快的的细胞脉冲信号读取速度(可达 100000 点每秒),能定量单个细胞中低至阿克级别的金属和纳米颗粒含量,测定细胞群中金属质量分布和含金属细胞的数量,从而评估与量化细胞群的异质程度。适用于人体、动物、植物等各种组织器官细胞的深入研究。
例如,含金属药物和纳米颗粒越来越广泛的应用于癌症的治疗和检测,单细胞 ICP-MS 可进行精细跟踪,掌握病变组织在细胞层面上对药物的吸收和代谢,有助于了解癌症机理和提升治疗水平。

两株卵巢癌细胞系 A2780(顺铂敏感型)和 A2780/CP70(顺铂耐药型)随时间变化顺铂摄入量
生物体中的铜含量通过非常有效而复杂的稳态机制得以严格调控,该机制可控制元素的吸收、分布和排出。目前数据得到的细胞铜稳态模型只是一个「骨架」 ,用 SC-ICP-MS 来测量外周血单核细胞(PBMC)中的铜(Cu)含量,对了解稳态机制的失调或失衡可能导致生物体功能异常,并可能与某些疾病(例如炎症、哮喘、衰老过程、癌症等)方面提供了进一步研究的有效手段。

外周血单核细胞(PBMC)中铜的含量
应用领域举例:
3D 微组织类器官目前的应用主要集中在肿瘤研究(药筛模型、药筛、肿瘤免疫、个体化医疗)、干细胞和发育生物学、体外模型研究(感染模型、毒性评价)、材料及给药研究等方面:
肿瘤研究

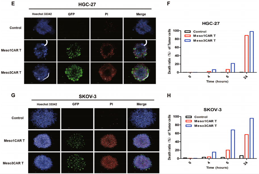
2019 年 6 月 17 日,Cell Death and Disease 杂志在线发表了钱其军研究组的研究成果 Modified CAR T cells targeting membrane proximal epitope of mesothelin enhances the antitumor function against large solid tumor。该工作致力于优化肿瘤 CAR T 免疫疗法。
MSLN(Mesothelin,间皮素)是嵌合抗原受体(CAR)T 治疗的诱人抗原,MSLN 中的表位选择至关重要。在这项研究中,作者使用修饰的 piggyBac 转座子构建了两种针对 MSLN 的 I 区(meso1 CAR,也称为膜远端区域)或 MSLN 的 III 区(meso3 CAR,也称为膜近端区域)的两种类型的 CAR 系统。其中,meso3 CAR T 细胞在激活后表达更高水平的 CD107α,并在体外针对表达多种 MSLN 的癌细胞产生更高水平的白介素 2,TNF-α 和 IFN-γ。

之后,作者构建了胃癌和卵巢癌 3D 肿瘤细胞模型,并用该模型来测试这两种 CAR T 系统,通过 PerkinElmer Opera Phenix 高内涵系统完成 3D 肿瘤 CART 杀伤系统的成像和分析,最终证明在 3D 细胞水平,meso3 CAR T 细胞比 meso1 CAR T 细胞具有更高的杀伤作用。

后续的研究中,作者借助 PerkinElmer Xenogen IVIS 成像系统,在胃癌 NSG 小鼠模型中进一步进行验证,同样证明与 meso1 CAR T 细胞相比,meso3 CAR T 细胞介导的抗肿瘤反应更强。我们进一步确定 meso3 CAR T 细胞可以有效地抑制体内大卵巢肿瘤的生长。
总体而言,本研究证明 meso3 CAR T 细胞疗法在治疗 MSLN 阳性实体瘤方面比 meso1 CAR T 细胞疗法具有更好的免疫疗法,为实体瘤的免疫治疗提供了新的有效的 CAR T 疗法。
干细胞与发育生物学
2018 年 11 月,英国的格拉斯哥大学癌症科学研究所在 Nature Communication 杂志发表了名为《The Phospholipid PI(3,4)P 2 Is an Apical Identity Determinant》的文章,本文主要以 MDCK 囊肿为模型,研究了上皮细胞的极化机制,最终发现 PI(3,4)P2 磷脂酶是决定上皮细胞极化发生的重要分子,并阐明了其调控机制。
在本文中,作者首先发现磷酸酯修饰酶 PI(3,4)P2 的分布在上皮细胞极化的过程中是至关重要的,接下来,他们用 PI(3,4)P2 的分布作为表型,筛选哪些蛋白的敲除影响其分布。该过程是通过 PerkinElmer 的 Opera Phenix 高内涵系统来实现的,作者先通过高内涵系统的预扫描成像功能对微球进行智能的层切式扫描,选取横截面最大的那一层,然后把细胞分区域,分细胞核、细胞质、内侧、外侧和细胞连接处等等,然后计算每个区域的荧光强度。作者使用此方法去分析一些突变过的微球的磷脂酶分布,发现一些重要的上游蛋白(如 PIP 蛋白)被敲掉后,会发生显著的定位变化。

除此以外,作者还利用高内涵系统分析了微球的空腔表型,MDCK 囊肿包含多少个空腔直接反映了其功能是否正常,只有极化正常发生的囊肿才能有正常的空腔。同样的,作者使用高内涵预扫描成像功能对所有球做了层切式扫描,选取有空腔的这些层,把它们压到一起,然后通过算法选出空腔,分析其数量。作者也用该方法做了一系列基因的筛选,筛选到几个显著影响空腔形成的基因,并在后续阐明了其调控机制。

体外模型研究——肝损伤模型

2018 年,王韫芳课题组在新刊 Advanced Biosystems 杂志上发表封面文章,研究展示一种新型的药物性肝损伤研究模型——LBS 微肝球模型 (Liver biomatrices scaffolds, LBSs)。该模型在 HepaRG 细胞的基础上引入天然脱细胞肝脏支架,可进行肝细胞的长期 3D 培养。在 LBS 提供的肝组织特异微环境下,新模型具有更高的生理相关性和毒理预测敏感度。

作者使用 PerkinElmer Operetta CLS 高内涵筛选系统,深入评估了 8 种抗抑郁药物的肝毒性。结合特定的染料组合,从细胞活力、凋亡、胆汁蓄积、脂肪变、氧化应激和线粒体毒性 6 个方面检测药物处理对微肝球模型的影响。其中的许多参数都使用了复杂的高内涵分析方法。结果证明 LBS 微肝球模型能高度特异预测药物肝毒性和协助进一步的毒理机制研究。
本研究还用到了 PerkinElmer 的 Engisht 多功能成像酶标仪,研究利用 Alamar blue 法追踪不同培养条件下细胞活力的变化。
PerkinElmer 提供的分子及细胞水平检测方案贯穿本论文药物肝毒性研究的整个过程。从微肝球模型的细胞增殖、酶活分析,再到 3D 模型的功能验证和毒理学多指标分析,PerkinElmer 均能提供针对性的应用方案。

材料及给药研究

2019 年 6 月,爱尔兰都柏林大学学院生物与环境科学学院 & 康威研究所在 Small 杂志发表名为《A High‐Throughput Automated Confocal Microscopy Platform for Quantitative Phenotyping of Nanoparticle Uptake and Transport in Spheroids》的文章。该研究利用 PerkinElmer 高内涵 Opera Phenix 系统,构建了完整的在 3D 微组织层面研究纳米载体摄取和运输的模型。
作者首先进行 3D 微组织培养和高内涵拍摄的优化,主要研究了培养条件和固定方法对不同浓度的基质胶的影响,并根据该实验结果确定了培养方法、固定方法和基质胶浓度及用量。

此外,作者也通过顺式到反式高尔基标记物 (GM130、GalT 和 TGN46) 的分布染色考察了高内涵的拍摄质量,证明 PerkinElmer 高内涵系统确实有极高的分辨率,用来研究纳米颗粒的摄取情况是足够的。

接下来,作者通过 Harmony 软件对层切扫描图片进行重构分析,获取最大亮度投影和 3D 重构视图,在此基础上定量测量球状体中 NP 吸收和渗透。

最后,作者选择了在纳米颗粒胞吞作用中有功能的蛋白,通过 RNAi 沉默进行潜在基因筛选,确定该模型可用于评估 3D 微球 NP 的摄取和运输过程。

更多详细内容,欢迎您莅临 8 月 4 日在中国细胞生物学学会 2020 年全国学术大会上举办的午餐会,干货报告、午餐礼遇、惊喜礼品等您来参与。

点击下方链接完成签到,即可在会议期间至珀金埃尔默展台(T3)领取精美礼品一份。
http://suo.im/6tarYZ

然而,细胞的 3D 培养技术面临着诸多挑战:首先,培养一致的、可再现的 3D 微组织十分困难,尤其是类器官的培养;此外,大而厚的细胞样品成像难度极高;同时,处理 3D 细胞实验产生的海量数据则是最为严峻的挑战。
针对 3D 微组织样品,使用传统的冰冻切片染色成像或直接使用共聚焦显微镜进行成像都有很多挑战:冰冻切片成像无法获得立体样品的全部信息,特别是 Z 轴的细胞位置信息;共聚焦显微镜有较高的光毒性和光漂白,不能对立体样品反复多层的成像,成像的层数有很大限制;此外,这两种拍摄方法获取的大量图片还需借助其他分析软件对其数据进行分析和统计,分析通量很低;最重要的是,这两种方法扫描速度都很慢,通量很低,一个 3D 微组织的扫描分析时间长达几个小时,极大的限制了 3D 微组织研究的开展。
高内涵细胞成像能够在保持细胞结构和功能完整性的前提下,对细胞和亚细胞层次进行多通道、多靶点的荧光全面扫描,检测细胞形态、生长、分化、迁移、凋亡、代谢途径及信号转导等各个环节,在单一实验中获取大量相关信息。在细胞凋亡、细胞周期、细胞毒作用、受体蛋白转位、蛋白相互作用等方面都有很好的应用,被证明是细胞生物学,癌症研究,病原生物学,药物研发,系统生物学,心血管疾病研究,干细胞研究,神经细胞研究等领域的重要研究工具。

PerkinElmer 公司提供的高内涵细胞成像分析系统,它采用 Nipkow 转盘扫描技术配以高灵敏度 sCMOS 探测器,能够快速捕捉到细胞内发生的生物学过程,更因其降低光漂白和光毒性的特点,配合水浸式高数值孔径物镜,可以实现对活细胞、小型模式生物和 3D 微组织样品进行高通量的共聚焦高分辨率成像。再结合强大的 Harmony 分析软件,能够对细胞和亚细胞层面各种复杂的表型进行群体性统计分析研究。该系统在细胞生物学研究领域有着非常广泛的应用。
PerkinElmer 高内涵系统的 3D 方案不仅仅局限于 3D 微组织,包括模式生物、细胞伪足等立体结构都可以通过高内涵系统完成全面的检测和分析:

珀金埃尔默的单细胞 ICP-MS 技术,基于业界最快的的细胞脉冲信号读取速度(可达 100000 点每秒),能定量单个细胞中低至阿克级别的金属和纳米颗粒含量,测定细胞群中金属质量分布和含金属细胞的数量,从而评估与量化细胞群的异质程度。适用于人体、动物、植物等各种组织器官细胞的深入研究。
例如,含金属药物和纳米颗粒越来越广泛的应用于癌症的治疗和检测,单细胞 ICP-MS 可进行精细跟踪,掌握病变组织在细胞层面上对药物的吸收和代谢,有助于了解癌症机理和提升治疗水平。

两株卵巢癌细胞系 A2780(顺铂敏感型)和 A2780/CP70(顺铂耐药型)随时间变化顺铂摄入量
生物体中的铜含量通过非常有效而复杂的稳态机制得以严格调控,该机制可控制元素的吸收、分布和排出。目前数据得到的细胞铜稳态模型只是一个「骨架」 ,用 SC-ICP-MS 来测量外周血单核细胞(PBMC)中的铜(Cu)含量,对了解稳态机制的失调或失衡可能导致生物体功能异常,并可能与某些疾病(例如炎症、哮喘、衰老过程、癌症等)方面提供了进一步研究的有效手段。

外周血单核细胞(PBMC)中铜的含量
应用领域举例:
3D 微组织类器官目前的应用主要集中在肿瘤研究(药筛模型、药筛、肿瘤免疫、个体化医疗)、干细胞和发育生物学、体外模型研究(感染模型、毒性评价)、材料及给药研究等方面:
肿瘤研究

2019 年 6 月 17 日,Cell Death and Disease 杂志在线发表了钱其军研究组的研究成果 Modified CAR T cells targeting membrane proximal epitope of mesothelin enhances the antitumor function against large solid tumor。该工作致力于优化肿瘤 CAR T 免疫疗法。
MSLN(Mesothelin,间皮素)是嵌合抗原受体(CAR)T 治疗的诱人抗原,MSLN 中的表位选择至关重要。在这项研究中,作者使用修饰的 piggyBac 转座子构建了两种针对 MSLN 的 I 区(meso1 CAR,也称为膜远端区域)或 MSLN 的 III 区(meso3 CAR,也称为膜近端区域)的两种类型的 CAR 系统。其中,meso3 CAR T 细胞在激活后表达更高水平的 CD107α,并在体外针对表达多种 MSLN 的癌细胞产生更高水平的白介素 2,TNF-α 和 IFN-γ。

之后,作者构建了胃癌和卵巢癌 3D 肿瘤细胞模型,并用该模型来测试这两种 CAR T 系统,通过 PerkinElmer Opera Phenix 高内涵系统完成 3D 肿瘤 CART 杀伤系统的成像和分析,最终证明在 3D 细胞水平,meso3 CAR T 细胞比 meso1 CAR T 细胞具有更高的杀伤作用。

后续的研究中,作者借助 PerkinElmer Xenogen IVIS 成像系统,在胃癌 NSG 小鼠模型中进一步进行验证,同样证明与 meso1 CAR T 细胞相比,meso3 CAR T 细胞介导的抗肿瘤反应更强。我们进一步确定 meso3 CAR T 细胞可以有效地抑制体内大卵巢肿瘤的生长。
总体而言,本研究证明 meso3 CAR T 细胞疗法在治疗 MSLN 阳性实体瘤方面比 meso1 CAR T 细胞疗法具有更好的免疫疗法,为实体瘤的免疫治疗提供了新的有效的 CAR T 疗法。
干细胞与发育生物学
2018 年 11 月,英国的格拉斯哥大学癌症科学研究所在 Nature Communication 杂志发表了名为《The Phospholipid PI(3,4)P 2 Is an Apical Identity Determinant》的文章,本文主要以 MDCK 囊肿为模型,研究了上皮细胞的极化机制,最终发现 PI(3,4)P2 磷脂酶是决定上皮细胞极化发生的重要分子,并阐明了其调控机制。
在本文中,作者首先发现磷酸酯修饰酶 PI(3,4)P2 的分布在上皮细胞极化的过程中是至关重要的,接下来,他们用 PI(3,4)P2 的分布作为表型,筛选哪些蛋白的敲除影响其分布。该过程是通过 PerkinElmer 的 Opera Phenix 高内涵系统来实现的,作者先通过高内涵系统的预扫描成像功能对微球进行智能的层切式扫描,选取横截面最大的那一层,然后把细胞分区域,分细胞核、细胞质、内侧、外侧和细胞连接处等等,然后计算每个区域的荧光强度。作者使用此方法去分析一些突变过的微球的磷脂酶分布,发现一些重要的上游蛋白(如 PIP 蛋白)被敲掉后,会发生显著的定位变化。

除此以外,作者还利用高内涵系统分析了微球的空腔表型,MDCK 囊肿包含多少个空腔直接反映了其功能是否正常,只有极化正常发生的囊肿才能有正常的空腔。同样的,作者使用高内涵预扫描成像功能对所有球做了层切式扫描,选取有空腔的这些层,把它们压到一起,然后通过算法选出空腔,分析其数量。作者也用该方法做了一系列基因的筛选,筛选到几个显著影响空腔形成的基因,并在后续阐明了其调控机制。

体外模型研究——肝损伤模型

2018 年,王韫芳课题组在新刊 Advanced Biosystems 杂志上发表封面文章,研究展示一种新型的药物性肝损伤研究模型——LBS 微肝球模型 (Liver biomatrices scaffolds, LBSs)。该模型在 HepaRG 细胞的基础上引入天然脱细胞肝脏支架,可进行肝细胞的长期 3D 培养。在 LBS 提供的肝组织特异微环境下,新模型具有更高的生理相关性和毒理预测敏感度。

作者使用 PerkinElmer Operetta CLS 高内涵筛选系统,深入评估了 8 种抗抑郁药物的肝毒性。结合特定的染料组合,从细胞活力、凋亡、胆汁蓄积、脂肪变、氧化应激和线粒体毒性 6 个方面检测药物处理对微肝球模型的影响。其中的许多参数都使用了复杂的高内涵分析方法。结果证明 LBS 微肝球模型能高度特异预测药物肝毒性和协助进一步的毒理机制研究。
本研究还用到了 PerkinElmer 的 Engisht 多功能成像酶标仪,研究利用 Alamar blue 法追踪不同培养条件下细胞活力的变化。
PerkinElmer 提供的分子及细胞水平检测方案贯穿本论文药物肝毒性研究的整个过程。从微肝球模型的细胞增殖、酶活分析,再到 3D 模型的功能验证和毒理学多指标分析,PerkinElmer 均能提供针对性的应用方案。

材料及给药研究

2019 年 6 月,爱尔兰都柏林大学学院生物与环境科学学院 & 康威研究所在 Small 杂志发表名为《A High‐Throughput Automated Confocal Microscopy Platform for Quantitative Phenotyping of Nanoparticle Uptake and Transport in Spheroids》的文章。该研究利用 PerkinElmer 高内涵 Opera Phenix 系统,构建了完整的在 3D 微组织层面研究纳米载体摄取和运输的模型。
作者首先进行 3D 微组织培养和高内涵拍摄的优化,主要研究了培养条件和固定方法对不同浓度的基质胶的影响,并根据该实验结果确定了培养方法、固定方法和基质胶浓度及用量。

此外,作者也通过顺式到反式高尔基标记物 (GM130、GalT 和 TGN46) 的分布染色考察了高内涵的拍摄质量,证明 PerkinElmer 高内涵系统确实有极高的分辨率,用来研究纳米颗粒的摄取情况是足够的。

接下来,作者通过 Harmony 软件对层切扫描图片进行重构分析,获取最大亮度投影和 3D 重构视图,在此基础上定量测量球状体中 NP 吸收和渗透。

最后,作者选择了在纳米颗粒胞吞作用中有功能的蛋白,通过 RNAi 沉默进行潜在基因筛选,确定该模型可用于评估 3D 微球 NP 的摄取和运输过程。

更多详细内容,欢迎您莅临 8 月 4 日在中国细胞生物学学会 2020 年全国学术大会上举办的午餐会,干货报告、午餐礼遇、惊喜礼品等您来参与。

点击下方链接完成签到,即可在会议期间至珀金埃尔默展台(T3)领取精美礼品一份。
http://suo.im/6tarYZ

